정보보안 전문가란?
정보보안 전문가(Information Security Specialist)는 기업의 데이터, 네트워크, 시스템을 보호하고, 사이버 공격으로부터 방어하는 역할을 수행하는 전문가입니다. 이들은 보안 정책을 설계하고, 보안 솔루션을 구현하며, 위협을 탐지하고 대응하는 등의 업무를 수행합니다.
정보보안 전문가가 되기 위한 마일스톤

- 기초 지식 습득
- 컴퓨터 과학과 네트워크 기초 지식을 학습합니다.
- 운영 체제, 프로그래밍, 네트워크 아키텍처, 데이터베이스 등 기본적인 IT 지식을 쌓습니다.
- 보안 기초 이해
- 정보보안의 기본 개념과 원칙을 학습합니다.
- 보안 정책, 리스크 관리, 암호화, 인증, 접근 제어 등의 기초 개념을 익힙니다.
- 실습과 경험
- 보안 실습 환경을 구축하고 다양한 보안 툴을 사용해 봅니다.
- 가상 머신을 이용해 해킹 실습을 하거나, CTF(Capture The Flag) 대회에 참여해 실전 경험을 쌓습니다.
- 자격증 취득
- 정보보안 관련 자격증을 취득하여 전문성을 인증받습니다.
- 대표적인 자격증으로는 CompTIA Security+, CISSP, CEH, CISM, OSCP 등이 있습니다.
- 전문 지식과 기술 습득
- 네트워크 보안, 시스템 보안, 애플리케이션 보안, 클라우드 보안 등 전문적인 지식을 학습합니다.
- 최신 보안 트렌드와 기술을 지속적으로 학습하고, 새로운 보안 위협과 방어 기법을 연구합니다.
- 실무 경험
- 보안 관련 직무에서 실무 경험을 쌓습니다.
- 보안 컨설턴트, 보안 엔지니어, 보안 분석가 등의 역할을 맡아 다양한 프로젝트를 수행합니다.
- 고급 자격증 취득 및 경력 개발
- 고급 자격증을 취득하고, 더 높은 수준의 보안 직무로 경력을 개발합니다.
- CISO(Chief Information Security Officer)와 같은 최고 보안 책임자로 성장할 수 있습니다.
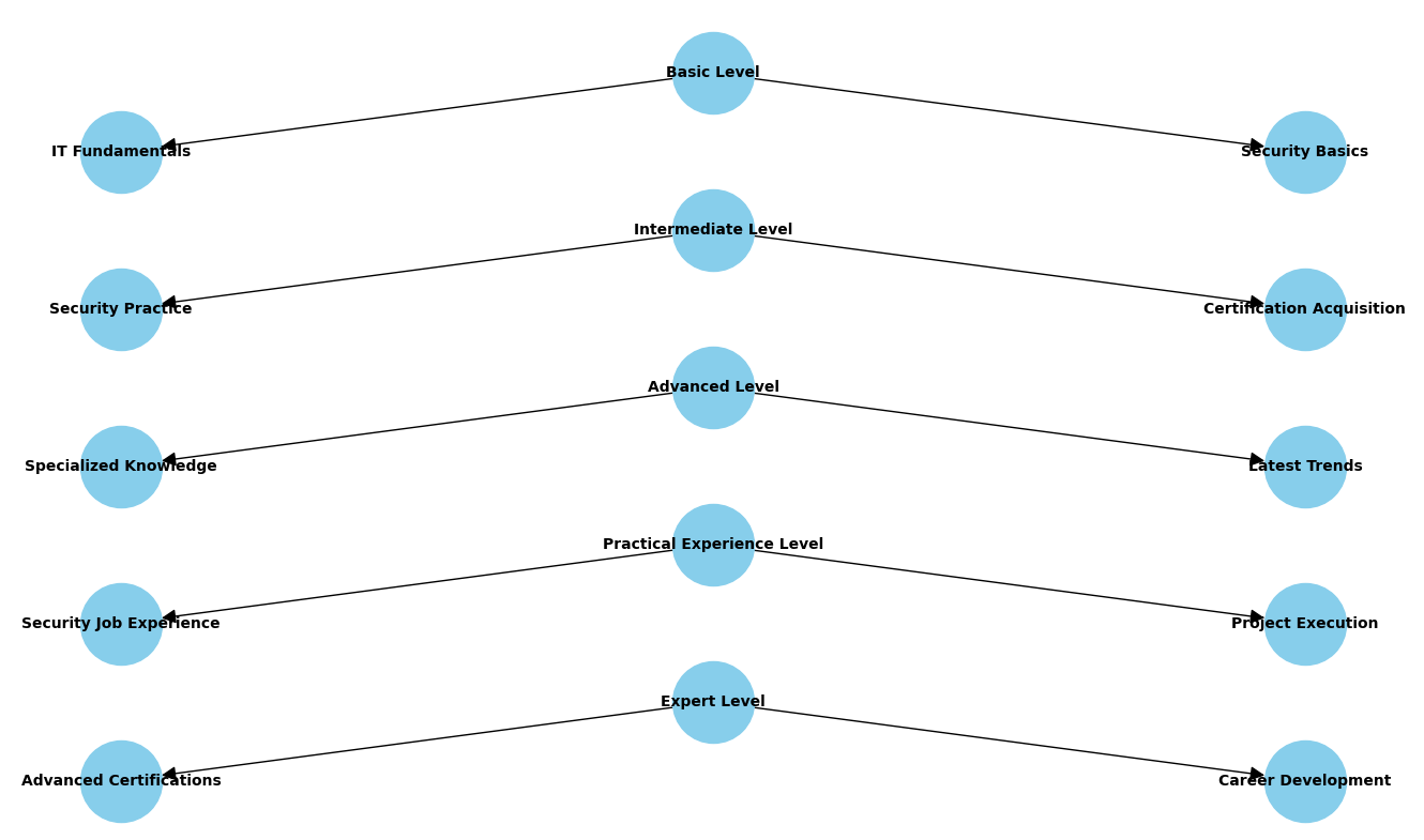
정보보안 전문가 로드맵
- 기초 단계
- IT 기초 지식: 컴퓨터 과학, 네트워크, 운영 체제, 프로그래밍 등.
- 보안 기초: 정보보안 기본 개념, 리스크 관리, 암호화, 인증 등.
- 중급 단계
- 보안 실습: 가상 환경에서 해킹 실습, CTF 대회 참여.
- 자격증 취득: CompTIA Security+, CEH, CISSP 등.
- 고급 단계
- 전문 지식 습득: 네트워크 보안, 시스템 보안, 애플리케이션 보안, 클라우드 보안 등.
- 최신 트렌드 학습: 최신 보안 기술과 위협 동향 학습.
- 실무 경험 단계
- 보안 직무 경험: 보안 컨설턴트, 보안 엔지니어, 보안 분석가 등의 역할 수행.
- 프로젝트 수행: 다양한 보안 프로젝트에 참여하고 실무 경험 쌓기.
- 전문가 단계
- 고급 자격증 취득: CISM, OSCP, CISSP 등.
- 경력 개발: 보안 관리자로서의 역할 수행, CISO로 성장.
필수 자격증
자격증설명
| CompTIA Security+ | 보안 기초 지식을 검증하는 자격증으로, 보안 직무를 시작하는 데 유용합니다. |
| CISSP | (Certified Information Systems Security Professional) 가장 권위 있는 정보보안 자격증 중 하나로, 심화된 보안 지식을 요구합니다. |
| CEH | (Certified Ethical Hacker) 윤리적 해킹 기법을 검증하는 자격증으로, 해킹과 방어 기술을 학습합니다. |
| CISM | (Certified Information Security Manager) 보안 관리와 리더십 능력을 검증하는 자격증입니다. |
| OSCP | (Offensive Security Certified Professional) 실습 중심의 고급 해킹 기술을 검증하는 자격증입니다. |
정보보안 전문가가 되기 위한 추천 학습 자료
- 서적
- "CompTIA Security+ Study Guide"
- "CISSP All-in-One Exam Guide"
- "The Web Application Hacker's Handbook"
- 온라인 강의
- Coursera의 "Introduction to Cyber Security Specialization"
- Udemy의 "The Complete Cyber Security Course"
- Pluralsight의 "CISSP Certification Path"
- 블로그 및 커뮤니티
정보보안 전문가가 되기 위한 여정은 끊임없는 학습과 실습, 자격증 취득, 실무 경험을 통해 이루어집니다. 명확한 목표를 설정하고 단계별로 차근차근 준비한다면, 성공적인 정보보안 전문가로 성장할 수 있습니다. 추가적인 질문이나 도움이 필요하시면 언제든지 댓글로 남겨주세요. 감사합니다!
'정보 보안' 카테고리의 다른 글
| 네트워크 보안 기초: 방화벽과 VPN의 역할 (0) | 2024.05.24 |
|---|---|
| 파이썬을 사용한 암호화와 해싱 (0) | 2024.05.20 |